
Time between two epidemiological events
infection to symptom onset
Incubation period
infection to becoming infectious
Latent period
becoming infectious to end of infectiousness
Infectious period
hospital admission to discharge
Length of stay
symptom onset (person A) to symptom onset (person B, infected by A)
Serial interval
infection (person A) to infection (person B, infected by A)
Generation interval
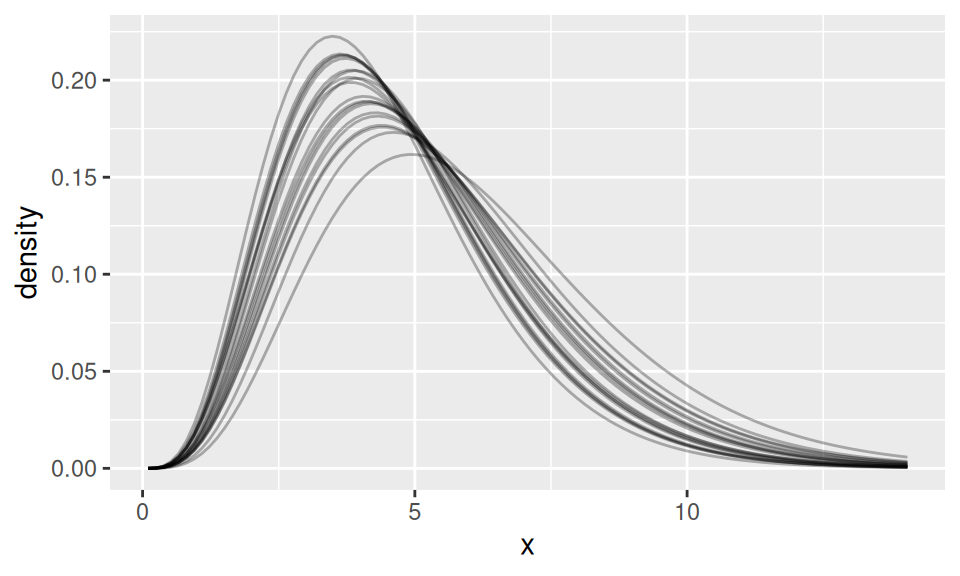
\[ \alpha \sim \mathrm{Normal}(mean = 5, sd = 0.1) \\ \beta \sim \mathrm{Normal}(mean = 1, sd = 0.1) \\ \]
Showing probability density functions of lognormal distributions with shape \(\alpha\) and rate \(\beta\).

Introduction to epidemiological delays