
Time between two epidemiological events
infection to symptom onset
Incubation period
infection to becoming infectious
Latent period
becoming infectious to end of infectiousness
Infectious period
hospital admission to discharge
Length of stay
symptom onset (person A) to symptom onset (person B, infected by A)
Serial interval
infection (person A) to infection (person B, infected by A)
Generation interval
Key elements of infectious disease epidemiology
Intricate relationship with nowcasting/forecasting
Epidemiological delays are variable between individuals
We can capture their variability using probability distributions
Mathematical way to describe variability in delays
Shows how likely different delay values are
Common examples for delays:
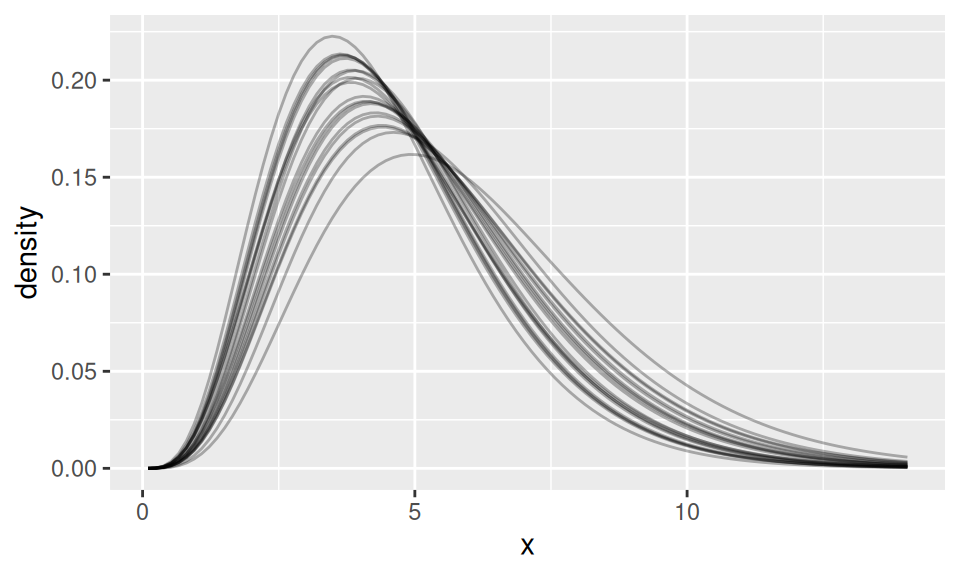
\[ \alpha \sim \mathrm{Normal}(mean = 5, sd = 0.1) \\ \beta \sim \mathrm{Normal}(mean = 1, sd = 0.1) \\ \]
Showing probability density functions of lognormal distributions with shape \(\alpha\) and rate \(\beta\).

We observe delay data but don’t know true distribution parameters
Need to estimate parameters from incomplete, noisy data
Bayesian approach: prior knowledge + observed data → posterior estimates
Statistical software for Bayesian inference
We specify: data structure, parameters to estimate, model relationships
Stan returns parameter estimates with proper uncertainty quantification
Introduction to epidemiological delays